成都远旺智科汽车电器有限公司成立于2022年12月,是一家专注于汽车、摩托车及船舶用直流电机及其关键零部件研发与制造的高新技术企业。作为全国汽车零部件行业500强企业,公司产品远销欧美及东南亚,2025年出口业务同比增长38%,海外订单占比超过三分之一。
面对市场竞争加剧、客户需求多样化、生产流程复杂化等挑战,远旺智科积极响应国家“数字化转型”战略,于2023年启动全面数字化转型升级项目,旨在通过数字化手段重塑生产与管理模式,构建可持续的市场竞争力。

二、转型目标与整体规划
- 打通研发、销售、计划、制造、采购、仓储、质量、设备、财务等核心业务环节
- 实现订单与生产的精细化管理
- 优化流程、提升效率、降低成本
- 构建数据驱动的智能决策体系

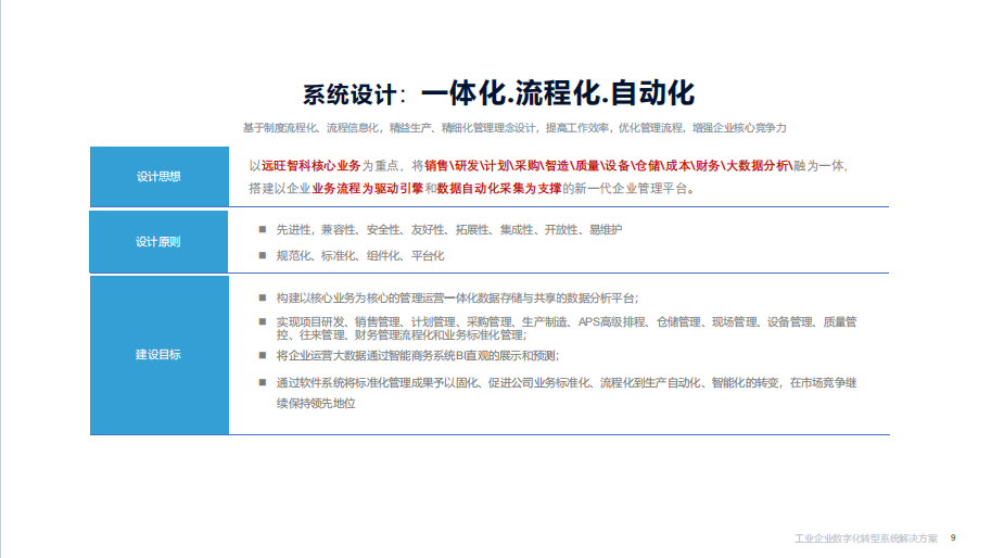
以“制度流程化、流程信息化、精益生产、精细化管理”为指导思想,搭建以业务流程为驱动、数据自动采集为支撑的一体化企业管理平台。系统基于先进的J2EE(B/S)架构,支持跨平台运行,具备严格的权限管理、规范的流程控制和智能的指标预警能力。
三、核心建设内容与典型应用场景
- 实现从销售订单到产品交付的全业务流程在线化
- 通过流程审批与业务管控驱动业务流程自动化
- 构建独具特色的运营管理平台,提升跨部门协同效率

- 替代人工经验排产,基于算法模型实现全局优化
- 综合考虑订单、产能、物料、工艺等多重约束条件
- 支持计划模拟、人工微调、多方案比选
- 实现计划与车间执行的动态联动与滚动更新

- 生产现场可视化看板,实时监控生产进度
- 电子化SOP,车间终端直接查看工艺文档
- 全程质量追溯体系,正反向追溯覆盖原材料至成品
- 设备状态监控与数据采集(二期规划中)
- 无纸化生产过程控制与数字化质量检验

- 基于二维码/条码技术的智能仓储管理
- 实现物资精准定位、快速出入库
- 供应链内外协同,提升采购与交付效率

- 打破业务与财务之间的数据壁垒
- 实现业务流、资金流、信息流“三流合一”
- 业务单据自动生成财务凭证,提升核算效率与准确性
- 财务角色从核算记录转向实时监控与风险预警

- 建立系统化的数字化转型制度与流程
- 形成具备数字化技能的人才梯队
- 显著提升管理决策的精准性与响应速度

- 制造运营成本有效下降
- 生产计划达成率与交付准时率显著提高
- 产能利用率得到优化

- 通过数据可视化看板实现生产、质量、仓储等全环节透明化管理
- 构建管理驾驶舱,支持多维度数据分析与决策

远旺智科将持续深化数字化转型,重点推进以下方向:
1. 数据价值深度挖掘:加强数据治理,优化综合分析模型,让数据真正赋能管理决策。
2. 供应链全面协同:将系统能力向上下游延伸,构建数字化协同网络,实现订单全程可视化跟踪与供应商自动对账。
3. 智能化升级:引入AI与机器学习技术,在质量检测、设备预测性维护、需求预测等场景落地智能算法。
4. 智能问数系统建设:引入大模型技术,开发基于业务数据的智能问答系统,实现自然语言交互式数据查询与分析。

本次数字化转型由成都西华升腾科技有限公司提供技术支持。西华升腾成立于2002年,专注企业管理软件研发与实施24年,拥有ERP、MES、QCM、SRM等完整产品线,2024年成功入围四川省和成都市“智改数转”专业服务商,已为全国1000余家客户提供数字化转型服务。


远旺智科的数字化转型实践表明:
- 顶层设计至关重要:数字化转型需要清晰的战略规划与实施路径。
- 业务流程驱动:以业务流程优化为核心,技术为支撑,避免为数字化而数字化。
- 数据一体化是基础:打破数据孤岛,实现全流程数据贯通是智能决策的前提。
- 持续迭代优化:数字化转型不是一次性项目,而是需要持续投入与优化的长期工程。
远旺智科通过系统化的数字化转型,不仅提升了内部运营效率,更为企业在激烈的市场竞争中构建了可持续的数字竞争力,为同类制造企业的数字化升级提供了可借鉴的实施路径与成功范例。
需要完整的解决方案请发邮件:stidem@centersoft.cn
或致电:15308097779